Note
Go to the end to download the full example code.
Burner-stabilized flame including ionized species#
A burner-stabilized premixed methane-air flame with charged species.
Requires: cantera >= 3.0, matplotlib >= 2.0
from pathlib import Path
import matplotlib.pyplot as plt
import cantera as ct
p = ct.one_atm
tburner = 600.0
reactants = 'CH4:1.0, O2:2.0, N2:7.52' # premixed gas composition
width = 0.05 # m
loglevel = 1 # amount of diagnostic output (0 to 5)
gas = ct.Solution('gri30_ion.yaml')
gas.TPX = tburner, p, reactants
mdot = 0.15 * gas.density
f = ct.BurnerFlame(gas, width=width)
f.burner.mdot = mdot
f.set_refine_criteria(ratio=3.0, slope=0.05, curve=0.1)
f.show()
f.solve(loglevel, auto=True)
f.solve(loglevel=loglevel, stage=2)
if "native" in ct.hdf_support():
output = Path() / "ion_burner_flame.h5"
else:
output = Path() / "ion_burner_flame.yaml"
output.unlink(missing_ok=True)
f.save(output, name="mix", description="solution with mixture-averaged transport")
f.save('ion_burner_flame.csv', basis="mole", overwrite=True)
>>>>>>>>>>>>>>>>>>>>>>>>>>>>>>>>> burner <<<<<<<<<<<<<<<<<<<<<<<<<<<<<<<<<
Mass Flux: 0.08419 kg/m^2/s
Temperature: 600 K
Mass Fractions:
O2 0.2201
CH4 0.05519
N2 0.7247
>>>>>>>>>>>>>>>>>>>>>>>>>>>>>>>>> flame <<<<<<<<<<<<<<<<<<<<<<<<<<<<<<<<<
Pressure: 1.013e+05 Pa
-------------------------------------------------------------------------------
z velocity spread_rate T lambda eField
-------------------------------------------------------------------------------
0 0.15 0 600 0 0
0.005 0.3748 0 1483 0 0
0.01 0.5997 0 2367 0 0
0.015 0.5997 0 2367 0 0
0.025 0.5997 0 2367 0 0
0.035 0.5997 0 2367 0 0
0.05 0.5997 0 2367 0 0
-------------------------------------------------------------------------------
z Uo H2 O2 H2O CH4
-------------------------------------------------------------------------------
0 0 0 0.2201 0 0.05519
0.005 0 0.0002251 0.1146 0.05888 0.02759
0.01 0 0.0004502 0.009096 0.1178 7.615e-17
0.015 0 0.0004502 0.009096 0.1178 7.615e-17
0.025 0 0.0004502 0.009096 0.1178 7.615e-17
0.035 0 0.0004502 0.009096 0.1178 7.615e-17
0.05 0 0.0004502 0.009096 0.1178 7.615e-17
-------------------------------------------------------------------------------
z CO CO2 N2 H O
-------------------------------------------------------------------------------
0 0 0 0.7247 0 0
0.005 0.007971 0.06317 0.7238 1.956e-05 0.000187
0.01 0.01594 0.1263 0.723 3.912e-05 0.000374
0.015 0.01594 0.1263 0.723 3.912e-05 0.000374
0.025 0.01594 0.1263 0.723 3.912e-05 0.000374
0.035 0.01594 0.1263 0.723 3.912e-05 0.000374
0.05 0.01594 0.1263 0.723 3.912e-05 0.000374
-------------------------------------------------------------------------------
z OH HO2 H2O2 C CH
-------------------------------------------------------------------------------
0 0 0 0 0 0
0.005 0.001699 6.771e-07 5.135e-08 9.678e-17 1.385e-17
0.01 0.003398 1.354e-06 1.027e-07 1.936e-16 2.77e-17
0.015 0.003398 1.354e-06 1.027e-07 1.936e-16 2.77e-17
0.025 0.003398 1.354e-06 1.027e-07 1.936e-16 2.77e-17
0.035 0.003398 1.354e-06 1.027e-07 1.936e-16 2.77e-17
0.05 0.003398 1.354e-06 1.027e-07 1.936e-16 2.77e-17
-------------------------------------------------------------------------------
z CH2 CH2(S) CH3 HCO CH2O
-------------------------------------------------------------------------------
0 0 0 0 0 0
0.005 2.861e-17 1.953e-18 1.142e-16 1.547e-09 2.113e-11
0.01 5.722e-17 3.906e-18 2.283e-16 3.094e-09 4.226e-11
0.015 5.722e-17 3.906e-18 2.283e-16 3.094e-09 4.226e-11
0.025 5.722e-17 3.906e-18 2.283e-16 3.094e-09 4.226e-11
0.035 5.722e-17 3.906e-18 2.283e-16 3.094e-09 4.226e-11
0.05 5.722e-17 3.906e-18 2.283e-16 3.094e-09 4.226e-11
-------------------------------------------------------------------------------
z CH2OH CH3O CH3OH C2H C2H2
-------------------------------------------------------------------------------
0 0 0 0 0 0
0.005 1.202e-16 2.124e-18 7.384e-18 5.169e-23 5.828e-21
0.01 2.404e-16 4.249e-18 1.477e-17 1.034e-22 1.166e-20
0.015 2.404e-16 4.249e-18 1.477e-17 1.034e-22 1.166e-20
0.025 2.404e-16 4.249e-18 1.477e-17 1.034e-22 1.166e-20
0.035 2.404e-16 4.249e-18 1.477e-17 1.034e-22 1.166e-20
0.05 2.404e-16 4.249e-18 1.477e-17 1.034e-22 1.166e-20
-------------------------------------------------------------------------------
z C2H3 C2H4 C2H5 C2H6 HCCO
-------------------------------------------------------------------------------
0 0 0 0 0 0
0.005 7.313e-26 4.62e-26 8.295e-31 4.216e-32 4.51e-19
0.01 1.463e-25 9.24e-26 1.659e-30 8.432e-32 9.021e-19
0.015 1.463e-25 9.24e-26 1.659e-30 8.432e-32 9.021e-19
0.025 1.463e-25 9.24e-26 1.659e-30 8.432e-32 9.021e-19
0.035 1.463e-25 9.24e-26 1.659e-30 8.432e-32 9.021e-19
0.05 1.463e-25 9.24e-26 1.659e-30 8.432e-32 9.021e-19
-------------------------------------------------------------------------------
z CH2CO HCCOH N NH NH2
-------------------------------------------------------------------------------
0 0 0 0 0 0
0.005 3.854e-19 5.811e-22 1.719e-08 2.663e-09 8.531e-10
0.01 7.707e-19 1.162e-21 3.439e-08 5.327e-09 1.706e-09
0.015 7.707e-19 1.162e-21 3.439e-08 5.327e-09 1.706e-09
0.025 7.707e-19 1.162e-21 3.439e-08 5.327e-09 1.706e-09
0.035 7.707e-19 1.162e-21 3.439e-08 5.327e-09 1.706e-09
0.05 7.707e-19 1.162e-21 3.439e-08 5.327e-09 1.706e-09
-------------------------------------------------------------------------------
z NH3 NNH NO NO2 N2O
-------------------------------------------------------------------------------
0 0 0 0 0 0
0.005 1.544e-09 1.158e-09 0.0018 5.49e-07 1.393e-07
0.01 3.088e-09 2.316e-09 0.0036 1.098e-06 2.787e-07
0.015 3.088e-09 2.316e-09 0.0036 1.098e-06 2.787e-07
0.025 3.088e-09 2.316e-09 0.0036 1.098e-06 2.787e-07
0.035 3.088e-09 2.316e-09 0.0036 1.098e-06 2.787e-07
0.05 3.088e-09 2.316e-09 0.0036 1.098e-06 2.787e-07
-------------------------------------------------------------------------------
z HNO CN HCN H2CN HCNN
-------------------------------------------------------------------------------
0 0 0 0 0 0
0.005 4.547e-08 2.55e-13 3.671e-11 2.022e-17 1.127e-20
0.01 9.094e-08 5.1e-13 7.342e-11 4.044e-17 2.253e-20
0.015 9.094e-08 5.1e-13 7.342e-11 4.044e-17 2.253e-20
0.025 9.094e-08 5.1e-13 7.342e-11 4.044e-17 2.253e-20
0.035 9.094e-08 5.1e-13 7.342e-11 4.044e-17 2.253e-20
0.05 9.094e-08 5.1e-13 7.342e-11 4.044e-17 2.253e-20
-------------------------------------------------------------------------------
z HCNO HOCN HNCO NCO AR
-------------------------------------------------------------------------------
0 0 0 0 0 0
0.005 4.623e-16 2.763e-12 6.82e-10 4.628e-11 0
0.01 9.246e-16 5.526e-12 1.364e-09 9.256e-11 0
0.015 9.246e-16 5.526e-12 1.364e-09 9.256e-11 0
0.025 9.246e-16 5.526e-12 1.364e-09 9.256e-11 0
0.035 9.246e-16 5.526e-12 1.364e-09 9.256e-11 0
0.05 9.246e-16 5.526e-12 1.364e-09 9.256e-11 0
-------------------------------------------------------------------------------
z C3H7 C3H8 CH2CHO CH3CHO HCO+
-------------------------------------------------------------------------------
0 0 0 0 0 0
0.005 1.74e-45 8.216e-47 2.656e-24 3.776e-25 9.147e-15
0.01 3.479e-45 1.643e-46 5.312e-24 7.553e-25 1.829e-14
0.015 3.479e-45 1.643e-46 5.312e-24 7.553e-25 1.829e-14
0.025 3.479e-45 1.643e-46 5.312e-24 7.553e-25 1.829e-14
0.035 3.479e-45 1.643e-46 5.312e-24 7.553e-25 1.829e-14
0.05 3.479e-45 1.643e-46 5.312e-24 7.553e-25 1.829e-14
-------------------------------------------------------------------------------
z H3O+ E
-------------------------------------------------------------------------------
0 0 0
0.005 5.946e-12 1.716e-16
0.01 1.189e-11 3.433e-16
0.015 1.189e-11 3.433e-16
0.025 1.189e-11 3.433e-16
0.035 1.189e-11 3.433e-16
0.05 1.189e-11 3.433e-16
>>>>>>>>>>>>>>>>>>>>>>>>>>>>>>>>> outlet <<<<<<<<<<<<<<<<<<<<<<<<<<<<<<<<<
-------------------------------------------------------------------------------
z
-------------------------------------------------------------------------------
0
************ Solving on 7 point grid with energy equation enabled ************
..............................................................................
Attempt Newton solution of steady-state problem.
Newton steady-state solve failed.
Attempt 10 timesteps.
Final timestep info: dt= 6.328e-06 log(ss)= 4.961
Attempt Newton solution of steady-state problem.
Newton steady-state solve failed.
Attempt 10 timesteps.
Final timestep info: dt= 2.703e-05 log(ss)= 5.537
Attempt Newton solution of steady-state problem.
Newton steady-state solve failed.
Attempt 10 timesteps.
Final timestep info: dt= 2.405e-06 log(ss)= 7.092
Attempt Newton solution of steady-state problem.
Newton steady-state solve failed.
Attempt 10 timesteps.
Final timestep info: dt= 6.089e-06 log(ss)= 6.294
Attempt Newton solution of steady-state problem.
Newton steady-state solve failed.
Attempt 10 timesteps.
Final timestep info: dt= 2.312e-05 log(ss)= 5.732
Attempt Newton solution of steady-state problem.
Newton steady-state solve failed.
Attempt 10 timesteps.
Final timestep info: dt= 2.777e-05 log(ss)= 5.432
Attempt Newton solution of steady-state problem.
Newton steady-state solve failed.
Attempt 10 timesteps.
Final timestep info: dt= 7.909e-05 log(ss)= 4.646
Attempt Newton solution of steady-state problem.
Newton steady-state solve failed.
Attempt 10 timesteps.
Final timestep info: dt= 0.0009009 log(ss)= 4.215
Attempt Newton solution of steady-state problem.
Newton steady-state solve failed.
Attempt 10 timesteps.
Final timestep info: dt= 0.002565 log(ss)= 3.773
Attempt Newton solution of steady-state problem.
Newton steady-state solve failed.
Attempt 10 timesteps.
Final timestep info: dt= 0.01299 log(ss)= 3.179
Attempt Newton solution of steady-state problem.
Newton steady-state solve succeeded.
Problem solved on [7] point grid(s).
..............................................................................
grid refinement disabled.
******************** Solving with grid refinement enabled ********************
..............................................................................
Attempt Newton solution of steady-state problem.
Newton steady-state solve succeeded.
Problem solved on [7] point grid(s).
..............................................................................
##############################################################################
Refining grid in flame.
New points inserted after grid points 0 1 2 3 4 5
to resolve C C2H2 C2H4 CH CH2 CH2(S) CH2CO CH2O CH2OH CH3 CH3OH CH4 CO CO2 H H2 H2O H2O2 HCN HCNO HCO HNCO HNO HO2 HOCN N N2 N2O NCO NH2 NH3 NO NO2 O O2 OH T velocity
##############################################################################
..............................................................................
Attempt Newton solution of steady-state problem.
Newton steady-state solve failed.
Attempt 10 timesteps.
Final timestep info: dt= 4.746e-06 log(ss)= 5.318
Attempt Newton solution of steady-state problem.
Newton steady-state solve failed.
Attempt 10 timesteps.
Final timestep info: dt= 1.267e-06 log(ss)= 4.504
Attempt Newton solution of steady-state problem.
Newton steady-state solve failed.
Attempt 10 timesteps.
Final timestep info: dt= 1.624e-05 log(ss)= 4.552
Attempt Newton solution of steady-state problem.
Newton steady-state solve failed.
Attempt 10 timesteps.
Final timestep info: dt= 1.156e-05 log(ss)= 4.694
Attempt Newton solution of steady-state problem.
Newton steady-state solve failed.
Attempt 10 timesteps.
Final timestep info: dt= 3.657e-06 log(ss)= 4.674
Attempt Newton solution of steady-state problem.
Newton steady-state solve failed.
Attempt 10 timesteps.
Final timestep info: dt= 4.394e-06 log(ss)= 4.664
Attempt Newton solution of steady-state problem.
Newton steady-state solve failed.
Attempt 10 timesteps.
Final timestep info: dt= 7.038e-06 log(ss)= 4.657
Attempt Newton solution of steady-state problem.
Newton steady-state solve failed.
Attempt 10 timesteps.
Final timestep info: dt= 3.34e-06 log(ss)= 4.644
Attempt Newton solution of steady-state problem.
Newton steady-state solve failed.
Attempt 10 timesteps.
Final timestep info: dt= 1.902e-05 log(ss)= 4.614
Attempt Newton solution of steady-state problem.
Newton steady-state solve failed.
Attempt 10 timesteps.
Final timestep info: dt= 6.772e-06 log(ss)= 4.599
Attempt Newton solution of steady-state problem.
Newton steady-state solve failed.
Attempt 10 timesteps.
Final timestep info: dt= 8.135e-06 log(ss)= 4.588
Attempt Newton solution of steady-state problem.
Newton steady-state solve failed.
Attempt 10 timesteps.
Final timestep info: dt= 3.861e-06 log(ss)= 4.572
Attempt Newton solution of steady-state problem.
Newton steady-state solve failed.
Attempt 10 timesteps.
Final timestep info: dt= 1.031e-06 log(ss)= 4.548
Attempt Newton solution of steady-state problem.
Newton steady-state solve failed.
Attempt 10 timesteps.
Final timestep info: dt= 2.935e-06 log(ss)= 4.532
Attempt Newton solution of steady-state problem.
Newton steady-state solve failed.
Attempt 10 timesteps.
Final timestep info: dt= 2.09e-06 log(ss)= 4.506
Attempt Newton solution of steady-state problem.
Newton steady-state solve failed.
Attempt 10 timesteps.
Final timestep info: dt= 1.674e-06 log(ss)= 4.5
Attempt Newton solution of steady-state problem.
Newton steady-state solve failed.
Attempt 10 timesteps.
Final timestep info: dt= 1.072e-05 log(ss)= 4.482
Attempt Newton solution of steady-state problem.
Newton steady-state solve failed.
Attempt 10 timesteps.
Final timestep info: dt= 5.089e-06 log(ss)= 4.465
Attempt Newton solution of steady-state problem.
Newton steady-state solve failed.
Attempt 10 timesteps.
Final timestep info: dt= 4.076e-06 log(ss)= 4.438
Attempt Newton solution of steady-state problem.
Newton steady-state solve failed.
Attempt 10 timesteps.
Final timestep info: dt= 2.902e-06 log(ss)= 4.415
Attempt Newton solution of steady-state problem.
Newton steady-state solve failed.
Attempt 10 timesteps.
Final timestep info: dt= 8.264e-06 log(ss)= 4.391
Attempt Newton solution of steady-state problem.
Newton steady-state solve failed.
Attempt 10 timesteps.
Final timestep info: dt= 4.412e-06 log(ss)= 4.361
Attempt Newton solution of steady-state problem.
Newton steady-state solve failed.
Attempt 10 timesteps.
Final timestep info: dt= 3.534e-06 log(ss)= 4.339
Attempt Newton solution of steady-state problem.
Newton steady-state solve failed.
Attempt 10 timesteps.
Final timestep info: dt= 5.66e-06 log(ss)= 4.303
Attempt Newton solution of steady-state problem.
Newton steady-state solve failed.
Attempt 10 timesteps.
Final timestep info: dt= 3.022e-06 log(ss)= 4.278
Attempt Newton solution of steady-state problem.
Newton steady-state solve failed.
Attempt 10 timesteps.
Final timestep info: dt= 4.303e-06 log(ss)= 4.224
Attempt Newton solution of steady-state problem.
Newton steady-state solve failed.
Attempt 10 timesteps.
Final timestep info: dt= 1.379e-05 log(ss)= 4.159
Attempt Newton solution of steady-state problem.
Newton steady-state solve failed.
Attempt 10 timesteps.
Final timestep info: dt= 8.724e-06 log(ss)= 4.008
Attempt Newton solution of steady-state problem.
Newton steady-state solve failed.
Attempt 10 timesteps.
Final timestep info: dt= 9.316e-06 log(ss)= 3.692
Attempt Newton solution of steady-state problem.
Newton steady-state solve failed.
Attempt 10 timesteps.
Final timestep info: dt= 1.99e-05 log(ss)= 3.772
Attempt Newton solution of steady-state problem.
Newton steady-state solve failed.
Attempt 10 timesteps.
Final timestep info: dt= 7.554e-05 log(ss)= 4.737
Attempt Newton solution of steady-state problem.
Newton steady-state solve failed.
Attempt 10 timesteps.
Final timestep info: dt= 2.017e-05 log(ss)= 6.207
Attempt Newton solution of steady-state problem.
Newton steady-state solve failed.
Attempt 10 timesteps.
Final timestep info: dt= 3.589e-06 log(ss)= 6.718
Attempt Newton solution of steady-state problem.
Newton steady-state solve failed.
Attempt 10 timesteps.
Final timestep info: dt= 5.111e-06 log(ss)= 6.213
Attempt Newton solution of steady-state problem.
Newton steady-state solve failed.
Attempt 10 timesteps.
Final timestep info: dt= 4.912e-05 log(ss)= 5.603
Attempt Newton solution of steady-state problem.
Newton steady-state solve failed.
Attempt 10 timesteps.
Final timestep info: dt= 0.0001049 log(ss)= 4.615
Attempt Newton solution of steady-state problem.
Newton steady-state solve failed.
Attempt 10 timesteps.
Final timestep info: dt= 0.000224 log(ss)= 4.367
Attempt Newton solution of steady-state problem.
Newton steady-state solve succeeded.
Problem solved on [13] point grid(s).
..............................................................................
##############################################################################
Refining grid in flame.
New points inserted after grid points 0 1 2 3 4
to resolve C C2H2 C2H4 CH CH2 CH2(S) CH2CO CH2O CH2OH CH3 CH3O CH3OH CH4 CO CO2 H H2 H2O H2O2 HCCO HCN HCNO HCO HNCO HNO HO2 N N2 N2O NCO NH2 NH3 NO NO2 O O2 OH T velocity
##############################################################################
..............................................................................
Attempt Newton solution of steady-state problem.
Newton steady-state solve failed.
Attempt 10 timesteps.
Final timestep info: dt= 2.67e-06 log(ss)= 5.179
Attempt Newton solution of steady-state problem.
Newton steady-state solve failed.
Attempt 10 timesteps.
Final timestep info: dt= 9.503e-07 log(ss)= 4.678
Attempt Newton solution of steady-state problem.
Newton steady-state solve failed.
Attempt 10 timesteps.
Final timestep info: dt= 1.218e-05 log(ss)= 4.807
Attempt Newton solution of steady-state problem.
Newton steady-state solve failed.
Attempt 10 timesteps.
Final timestep info: dt= 8.127e-07 log(ss)= 4.828
Attempt Newton solution of steady-state problem.
Newton steady-state solve failed.
Attempt 10 timesteps.
Final timestep info: dt= 4.882e-07 log(ss)= 4.828
Attempt Newton solution of steady-state problem.
Newton steady-state solve failed.
Attempt 10 timesteps.
Final timestep info: dt= 3.519e-06 log(ss)= 4.826
Attempt Newton solution of steady-state problem.
Newton steady-state solve failed.
Attempt 10 timesteps.
Final timestep info: dt= 3.758e-06 log(ss)= 4.801
Attempt Newton solution of steady-state problem.
Newton steady-state solve failed.
Attempt 10 timesteps.
Final timestep info: dt= 4.28e-05 log(ss)= 4.676
Attempt Newton solution of steady-state problem.
Newton steady-state solve failed.
Attempt 10 timesteps.
Final timestep info: dt= 5.714e-06 log(ss)= 4.6
Attempt Newton solution of steady-state problem.
Newton steady-state solve failed.
Attempt 10 timesteps.
Final timestep info: dt= 1.627e-05 log(ss)= 4.493
Attempt Newton solution of steady-state problem.
Newton steady-state solve failed.
Attempt 10 timesteps.
Final timestep info: dt= 8.687e-06 log(ss)= 4.3
Attempt Newton solution of steady-state problem.
Newton steady-state solve failed.
Attempt 10 timesteps.
Final timestep info: dt= 9.896e-05 log(ss)= 3.95
Attempt Newton solution of steady-state problem.
Newton steady-state solve failed.
Attempt 10 timesteps.
Final timestep info: dt= 0.0002378 log(ss)= 4.844
Attempt Newton solution of steady-state problem.
Newton steady-state solve failed.
Attempt 10 timesteps.
Final timestep info: dt= 1.587e-05 log(ss)= 6.226
Attempt Newton solution of steady-state problem.
Newton steady-state solve failed.
Attempt 10 timesteps.
Final timestep info: dt= 6.695e-06 log(ss)= 6.148
Attempt Newton solution of steady-state problem.
Newton steady-state solve succeeded.
Problem solved on [18] point grid(s).
..............................................................................
##############################################################################
Refining grid in flame.
New points inserted after grid points 0 1 2 3 4 5
to resolve C C2H2 C2H3 C2H4 C2H6 CH CH2 CH2(S) CH2CO CH2O CH2OH CH3 CH3CHO CH3O CH3OH CH4 CO CO2 H H2 H2O H2O2 HCCO HCN HCNO HCO HNCO HO2 N N2 N2O NCO NH3 NO O O2 OH T velocity
##############################################################################
..............................................................................
Attempt Newton solution of steady-state problem.
Newton steady-state solve failed.
Attempt 10 timesteps.
Final timestep info: dt= 1.424e-05 log(ss)= 4.907
Attempt Newton solution of steady-state problem.
Newton steady-state solve succeeded.
Problem solved on [24] point grid(s).
..............................................................................
##############################################################################
Refining grid in flame.
New points inserted after grid points 0 1 2 3 4 5 6
to resolve C C2H C2H2 C2H3 C2H4 C2H5 C2H6 C3H7 C3H8 CH CH2 CH2(S) CH2CHO CH2CO CH2O CH2OH CH3 CH3CHO CH3O CH3OH CH4 CO CO2 H H2 H2O H2O2 HCCO HCCOH HCN HCNO HCO HNCO HO2 N N2 N2O NCO NH3 NO NO2 O O2 OH T velocity
##############################################################################
..............................................................................
Attempt Newton solution of steady-state problem.
Newton steady-state solve failed.
Attempt 10 timesteps.
Final timestep info: dt= 2.848e-05 log(ss)= 5.842
Attempt Newton solution of steady-state problem.
Newton steady-state solve failed.
Attempt 10 timesteps.
Final timestep info: dt= 2.703e-05 log(ss)= 5.806
Attempt Newton solution of steady-state problem.
Newton steady-state solve succeeded.
Problem solved on [31] point grid(s).
..............................................................................
##############################################################################
Refining grid in flame.
New points inserted after grid points 0 1 2 3 4 5 6 7 8
to resolve C C2H2 C2H3 C2H4 C2H5 C2H6 C3H7 C3H8 CH CH2 CH2(S) CH2CHO CH2CO CH2O CH2OH CH3 CH3CHO CH3O CH3OH CH4 CO CO2 H H2 H2O H2O2 HCCO HCCOH HCN HCNO HCO HNCO HO2 N N2 N2O NCO NH3 NO NO2 O O2 OH T velocity
##############################################################################
..............................................................................
Attempt Newton solution of steady-state problem.
Newton steady-state solve succeeded.
Problem solved on [40] point grid(s).
..............................................................................
##############################################################################
Refining grid in flame.
New points inserted after grid points 0 1 2 3 4 5 6 7 8 9 10 11 12
to resolve C C2H2 C2H3 C2H4 C2H5 C2H6 C3H7 C3H8 CH CH2 CH2(S) CH2CHO CH2CO CH2O CH2OH CH3 CH3CHO CH3O CH3OH CH4 CO CO2 H H2 H2O H2O2 HCCO HCCOH HCN HCNO HCO HNCO HO2 N2 N2O NH3 NO NO2 O O2 OH T velocity
##############################################################################
..............................................................................
Attempt Newton solution of steady-state problem.
Newton steady-state solve succeeded.
Problem solved on [53] point grid(s).
..............................................................................
##############################################################################
Refining grid in flame.
New points inserted after grid points 0 1 2 3 4 5 6 7 8 9 10 11 12 13 14 15 16 17
to resolve C C2H2 C2H3 C2H4 C2H5 C2H6 C3H7 C3H8 CH CH2 CH2(S) CH2CHO CH2CO CH2O CH2OH CH3 CH3CHO CH3O CH3OH CH4 CO CO2 H H2 H2O H2O2 HCCO HCCOH HCN HCNO HCO HNCO HO2 N2 NO NO2 O O2 OH T velocity
##############################################################################
..............................................................................
Attempt Newton solution of steady-state problem.
Newton steady-state solve succeeded.
Problem solved on [71] point grid(s).
..............................................................................
##############################################################################
Refining grid in flame.
New points inserted after grid points 0 1 2 3 4 5 6 7 8 9 10 11 12 13 14 15 16 17 18 19 20 21 22 23 24
to resolve C2H2 C2H3 C2H4 C2H5 C2H6 C3H8 CH CH2 CH2(S) CH2CHO CH2CO CH2O CH2OH CH3 CH3CHO CH3O CH3OH CH4 CO H H2 H2O H2O2 HCCO HCCOH HCN HCO HNCO HO2 N2 NO NO2 O O2 OH T velocity
##############################################################################
..............................................................................
Attempt Newton solution of steady-state problem.
Newton steady-state solve succeeded.
Problem solved on [96] point grid(s).
..............................................................................
##############################################################################
Refining grid in flame.
New points inserted after grid points 0 1 2 3 4 5 6 7 8 9 10 11 12 13 14 15 16 17 18 19 20 21 22 23 24 25 26 27 28 29 30 31 32 33 34 35 36 37 38 39 40 41 42
to resolve C2H2 C2H3 C2H4 C2H5 C2H6 C3H8 CH CH2 CH2(S) CH2CHO CH2CO CH2OH CH3 CH3CHO CH3O CH3OH H H2O2 HCCO HCO HO2 NO2 O OH
##############################################################################
..............................................................................
Attempt Newton solution of steady-state problem.
Newton steady-state solve succeeded.
Problem solved on [139] point grid(s).
..............................................................................
##############################################################################
Refining grid in flame.
New points inserted after grid points 0 1 2 3 47 48 49 50 51 52 53 54 55 56 57 58 59 60 61 62 68 69 70 71 72 73 74 75 76
to resolve C2H3 C2H5 C3H8 CH2 CH3O HCCO HCO
##############################################################################
..............................................................................
Attempt Newton solution of steady-state problem.
Newton steady-state solve succeeded.
Problem solved on [168] point grid(s).
..............................................................................
##############################################################################
Refining grid in flame.
New points inserted after grid points 85
to resolve CH3
##############################################################################
..............................................................................
Attempt Newton solution of steady-state problem.
Newton steady-state solve succeeded.
Problem solved on [169] point grid(s).
..............................................................................
no new points needed in flame
..............................................................................
Attempt Newton solution of steady-state problem.
Newton steady-state solve failed.
Attempt 10 timesteps.
Final timestep info: dt= 9.492e-06 log(ss)= 1.059
Attempt Newton solution of steady-state problem.
Newton steady-state solve failed.
Attempt 10 timesteps.
Final timestep info: dt= 1.52e-05 log(ss)= 0.5444
Attempt Newton solution of steady-state problem.
Newton steady-state solve failed.
Attempt 10 timesteps.
Final timestep info: dt= 0.0001299 log(ss)= -0.1851
Attempt Newton solution of steady-state problem.
Newton steady-state solve succeeded.
Problem solved on [169] point grid(s).
..............................................................................
no new points needed in flame
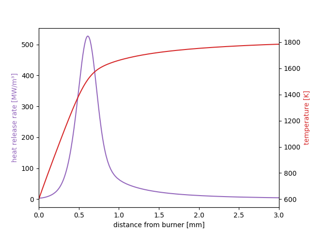
Temperature and Heat Release Rate#
fig, ax1 = plt.subplots()
ax1.plot(f.grid * 1000, f.heat_release_rate / 1e6, color='C4')
ax1.set_ylabel('heat release rate [MW/m³]', color='C4')
ax1.set_xlim(0, 3.0)
ax1.set(xlabel='distance from burner [mm]')
ax2 = ax1.twinx()
ax2.plot(f.grid * 1000, f.T, color='C3')
ax2.set_ylabel('temperature [K]', color='C3')
plt.show()

Major Species Profiles#
fig, ax = plt.subplots()
major = ('O2', 'CH4', 'H2O', 'CO2')
states = f.to_array()
ax.plot(states.grid * 1000, states(*major).X, label=major)
ax.set(xlabel='distance from burner [mm]', ylabel='mole fractions')
ax.set_xlim(0, 3.0)
ax.legend()
plt.show()

Ionized Species Profiles#
fig, ax = plt.subplots()
minor = ('E', 'H3O+', 'HCO+')
ax.semilogy(states.grid * 1000, states(*minor).X, label=minor, linestyle='--')
ax.set(xlabel='distance from burner [mm]', ylabel='mole fractions', )
ax.set_xlim(0, 3.0)
ax.legend()
plt.show()

Total running time of the script: (1 minutes 41.438 seconds)